最近网络上可是炸开了锅,关于“双一流”高校的最新消息层出不穷。这不,我就迫不及待地来给你揭秘那些隐藏在光环背后的真实情况。想知道哪些高校脱颖而出,哪些又有新动作吗?那就赶紧跟我一起探秘吧!
一、双一流高校新名单曝光

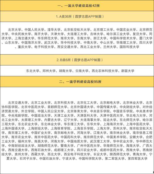
首先,让我们来看看这次双一流高校的新名单。根据教育部公布的最新数据,共有42所高校入选新一轮“双一流”建设高校,其中A类高校有21所,B类高校有21所。这些高校涵盖了各个学科领域,可谓是实力雄厚。
二、A类高校:实力派选手

在这42所高校中,A类高校无疑是实力派选手。比如清华大学、北京大学、浙江大学等,这些高校在我国高等教育领域具有举足轻重的地位。它们不仅在学术研究上独树一帜,而且在人才培养、社会服务等方面也取得了显著成绩。
三、B类高校:潜力股崛起

除了A类高校,B类高校也不容小觑。这些高校虽然起步较晚,但发展迅速,潜力巨大。比如南京大学、武汉大学、四川大学等,它们在各自领域内都有着不俗的表现。这次入选双一流,无疑为它们的发展注入了新的活力。
四、双一流高校的“秘密武器”
那么,这些双一流高校究竟有哪些“秘密武器”呢?以下是一些值得我们关注的亮点:
1. 师资力量雄厚:双一流高校拥有一支高水平的师资队伍,他们在学术研究、人才培养等方面发挥着重要作用。
2. 科研实力强劲:双一流高校在科研领域取得了丰硕的成果,为我国科技创新提供了有力支撑。
3. 人才培养模式创新:双一流高校积极探索人才培养模式,注重培养学生的创新精神和实践能力。
4. 国际交流与合作:双一流高校积极开展国际交流与合作,为学生提供了广阔的国际化视野。
五、双一流高校的未来展望
面对未来,双一流高校将继续发挥自身优势,为实现我国高等教育强国目标贡献力量。以下是一些值得关注的趋势:
1. 学科交叉融合:双一流高校将进一步加强学科交叉融合,培养具有跨学科背景的人才。
2. 产学研一体化:双一流高校将加强与企业的合作,推动产学研一体化发展。
3. 国际化进程加速:双一流高校将继续扩大国际影响力,提升我国高等教育的国际地位。
4. 服务国家战略:双一流高校将紧密结合国家战略需求,为经济社会发展提供智力支持。
双一流高校在我国高等教育领域具有重要地位。它们的发展不仅关系到我国高等教育的未来,也关系到国家科技创新和人才培养。让我们共同期待这些高校在未来的舞台上绽放更加耀眼的光彩!
